guest@j.hunt:/# ls
mp3
honda
ant
wifi
orpp
chevette
turret
motion
exdos
bot
code
dvd
mac
firebird
plane
truck
sonarbot
camlab
shop
lab
mig
scanner
tank
yamaha
seca
mapbot
ncp-003
ncp-005
DOM
tl1000s
yoctos
armboard
trip2007
trip2008
trip2009
steam
ebike
microbot
zipitbot
router
hhills
mccct
dubai
ecar
hberg
hhills2
speed
octobot
roboscope
xbot
dockbot
3dprint
dyno
tank2
quad
rover
mazebot
guest@j.hunt:/#./motion
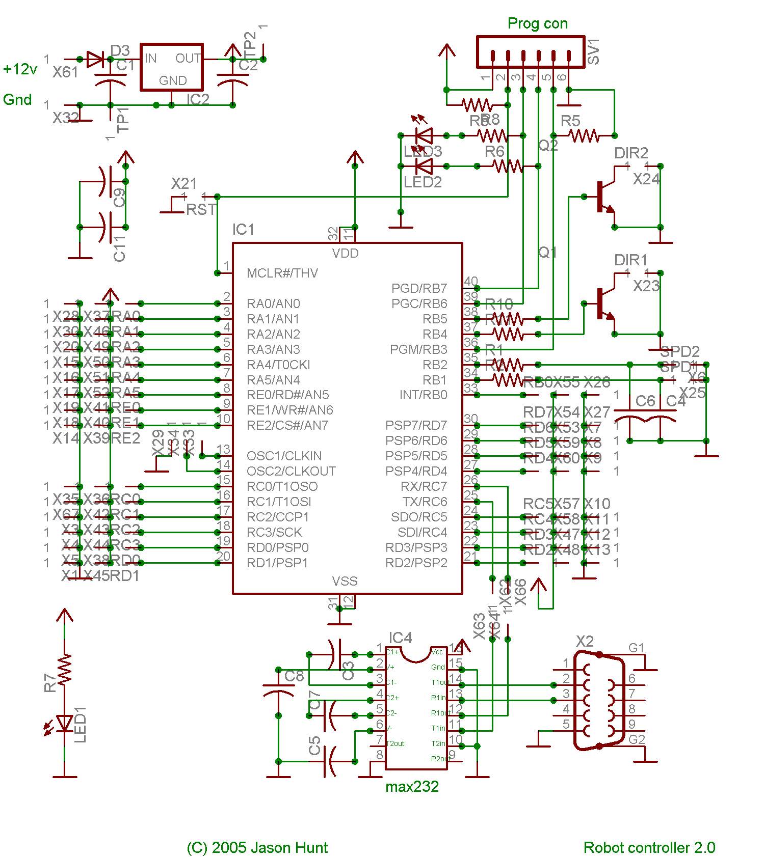
ORPP Serial Motioncontroller. Prototype board Final board (Top) Final board (Bottom) With solder mask Basically this thing has a serial port, and a bunch of inputs and outputs: 6 Servo out 6 Digital out 5 Digital in 5 Analog in 2 PWM out 2 Open collector out 2 Leds 2 Radio in Eagle cad schematic Image of schematic Eagle cad board layout Image of PCB The board interfaces to a PC or runs as a standalone device. You can send simple serial commands, outlined here, to control the device. The API is compact and hopefully easy to understand. Documented here Printable PDF Implemented here Here is an image of the board reading all of the I/O at the same time. These programs are examples of API usage: Windows Server Windows Board test WindowsCE Board test Screenshots: OrppCE 1 OrppCE 2 OrppCE 3 Here Microcode for the PIC 16F871 chip.